国务院
省政府
市政府
移动版
闽政通APP
你好,
注销
登录
注册
网站支持IPV6
首页
政务公开
解读回应
办事服务
互动交流
专题专栏
政府信息公开
机构概况
工作动态
图片新闻
政策法规
通知公告
人事信息
规划计划
统计信息
财政资金
重大项目
应急管理
监督检查
政策解读
12345便民服务平台
民意征集
网上调查
资源下载
搜一下
历史搜索:
热门搜索:
当前位置:
首页
政务公开
工作动态
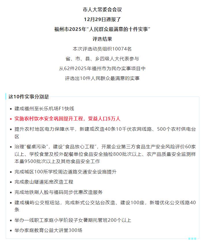
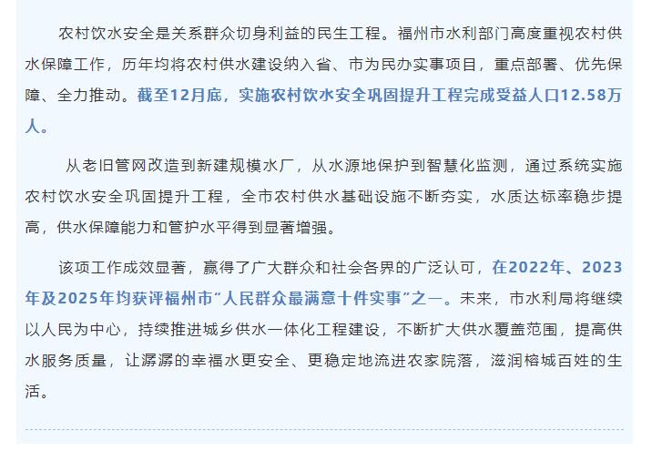
【喜报】2025年“人民群众最满意的十件实事”,福州这一水利民生工程获评!
时间:2025-12-31 09:03
微信
微博
QQ空间
、
来源:市水利局
附件下载
扫一扫在手机上查看当前页面
打印
关闭
评论
相关解读